Developer Guide
- Table of Contents
Acknowledgements
- {list here sources of all reused/adapted ideas, code, documentation, and third-party libraries – include links to the original source as well}
Setting up, getting started
Refer to the guide Setting up and getting started.
Design
.puml files used to create diagrams are in this document docs/diagrams folder. Refer to the PlantUML Tutorial at se-edu/guides to learn how to create and edit diagrams.
Architecture

The Architecture Diagram given above explains the high-level design of the App.
Given below is a quick overview of main components and how they interact with each other.
Main components of the architecture
Main (consisting of classes Main and MainApp) is in charge of the app launch and shut down.
- At app launch, it initializes the other components in the correct sequence, and connects them up with each other.
- At shut down, it shuts down the other components and invokes cleanup methods where necessary.
The bulk of the app’s work is done by the following four components:
-
UI: The UI of the App. -
Logic: The command executor. -
Model: Holds the data of the App in memory. -
Storage: Reads data from, and writes data to, the hard disk.
Commons represents a collection of classes used by multiple other components.
How the architecture components interact with each other
The Sequence Diagram below shows how the main components interact when the user executes the command delete 1.

This diagram stays at the component level. The parser and command objects involved in the deletion flow are intentionally abstracted away here and are described in the Logic section below.
Each of the four main components (also shown in the diagram above),
- defines its API in an
interfacewith the same name as the Component. - implements its functionality using a concrete
{Component Name}Managerclass (which follows the corresponding APIinterfacementioned in the previous point.
For example, the Logic component defines its API in the Logic.java interface and implements its functionality using the LogicManager.java class which follows the Logic interface. Other components interact with a given component through its interface rather than the concrete class (reason: to prevent outside component’s being coupled to the implementation of a component), as illustrated in the (partial) class diagram below.

The sections below give more details of each component.
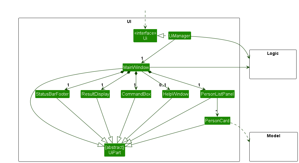
UI component
The API of this component is specified in Ui.java

The UI consists of a MainWindow that is made up of parts e.g.CommandBox, ResultDisplay, PersonListPanel, StatusBarFooter etc. All these, including the MainWindow, inherit from the abstract UiPart class which captures the commonalities between classes that represent parts of the visible GUI.
The UI component uses the JavaFx UI framework. The layout of these UI parts are defined in matching .fxml files that are in the src/main/resources/view folder. For example, the layout of the MainWindow is specified in MainWindow.fxml
The UI component,
- executes user commands using the
Logiccomponent. - listens for changes to
Modeldata so that the UI can be updated with the modified data. - keeps a reference to the
Logiccomponent, because theUIrelies on theLogicto execute commands. - depends on some classes in the
Modelcomponent, as it displaysPersonobject residing in theModel.
Logic component
API : Logic.java
Here’s a (partial) class diagram of the Logic component:

The diagram focuses on the core collaborators in Logic together with a representative subset of concrete commands. Additional command classes follow the same Command inheritance structure and are omitted to keep the diagram readable.
The sequence diagram below illustrates the interactions within the Logic component, taking execute("delete 1") as an example.

How the Logic component works:
- When
Logicis called upon to execute a command,LogicManagerdelegates parsing toAddressBookParser, which selects the parser matching the command word (for example,DeleteCommandParser). - The parser returns a
Commandobject. Fordelete 1, this is aDeleteCommand. - The command is then executed with the
Model. In thedeleteflow, the command retrieves the currently displayed person list, validates the requested index, and deletes the selectedPersonwhen the index is valid. - The result of the command execution is encapsulated as a
CommandResultobject which is returned back fromLogic.
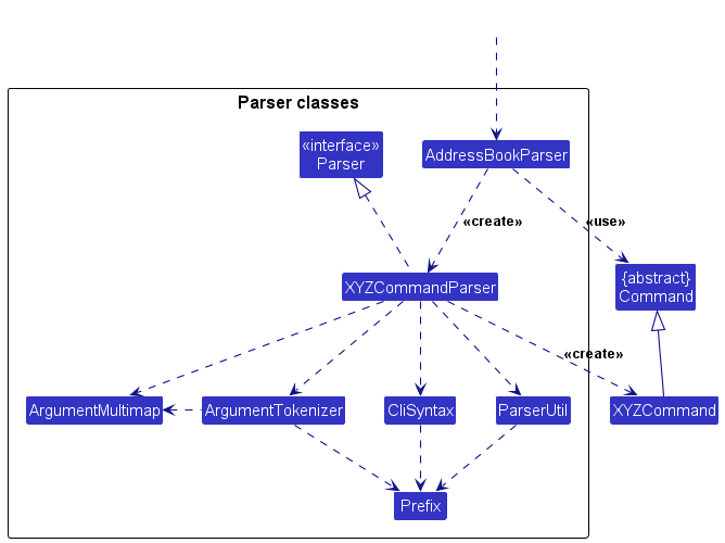
Here are the other classes in Logic (omitted from the class diagram above) that are used for parsing a user command:

How the parsing works:
-
AddressBookParseracts as the entry point for parsing. It inspects the command word and delegates to a concrete parser such asDeleteCommandParser,AddCourseCommandParser,AddAssessmentCommandParser, orExportCourseCommandParser. - Concrete parser classes implement the common
Parser<T>interface and each creates exactly one matchingCommandsubtype. - Many parsers reuse shared helpers such as
ArgumentTokenizer,ArgumentMultimap,ParserUtil,CliSyntax, andPrefixto tokenize prefixed arguments, validate them, and construct the target command object. - Some simple commands, such as
clear,list,help,exit, andviewall, are instantiated directly byAddressBookParserand therefore do not appear in the parser class diagram.
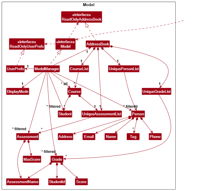
Model component
API : Model.java

The Model component,
- stores the address book data i.e., all
Personobjects (which are contained in aUniquePersonListobject). - stores the currently ‘selected’
Personobjects (e.g., results of a search query) as a separate filtered list which is exposed to outsiders as an unmodifiableObservableList<Person>that can be ‘observed’ e.g. the UI can be bound to this list so that the UI automatically updates when the data in the list change. - stores a
UserPrefobject that represents the user’s preferences. This is exposed to the outside as aReadOnlyUserPrefobjects. - does not depend on any of the other three components (as the
Modelrepresents data entities of the domain, they should make sense on their own without depending on other components)
Tag list in the AddressBook, which Person references. This allows AddressBook to only require one Tag object per unique tag, instead of each Person needing their own Tag objects.
Storage component
API : Storage.java

The Storage component,
- can save both address book data and user preference data in JSON format, and read them back into corresponding objects.
- inherits from both
AddressBookStorageandUserPrefStorage, which means it can be treated as either one (if only the functionality of only one is needed). - depends on some classes in the
Modelcomponent (because theStoragecomponent’s job is to save/retrieve objects that belong to theModel)
Common classes
Classes used by multiple components are in the seedu.address.commons package.
Implementation
This section describes some noteworthy details on how certain features are implemented.
[Proposed] Undo/redo feature
Proposed Implementation
The proposed undo/redo mechanism is facilitated by VersionedAddressBook. It extends AddressBook with an undo/redo history, stored internally as an addressBookStateList and currentStatePointer. Additionally, it implements the following operations:
-
VersionedAddressBook#commit()— Saves the current address book state in its history. -
VersionedAddressBook#undo()— Restores the previous address book state from its history. -
VersionedAddressBook#redo()— Restores a previously undone address book state from its history.
These operations are exposed in the Model interface as Model#commitAddressBook(), Model#undoAddressBook() and Model#redoAddressBook() respectively.
Given below is an example usage scenario and how the undo/redo mechanism behaves at each step.
Step 1. The user launches the application for the first time. The VersionedAddressBook will be initialized with the initial address book state, and the currentStatePointer pointing to that single address book state.

Step 2. The user executes delete 5 command to delete the 5th person in the address book. The delete command calls Model#commitAddressBook(), causing the modified state of the address book after the delete 5 command executes to be saved in the addressBookStateList, and the currentStatePointer is shifted to the newly inserted address book state.

Step 3. The user executes add n/David … to add a new person. The add command also calls Model#commitAddressBook(), causing another modified address book state to be saved into the addressBookStateList.

Model#commitAddressBook(), so the address book state will not be saved into the addressBookStateList.
Step 4. The user now decides that adding the person was a mistake, and decides to undo that action by executing the undo command. The undo command will call Model#undoAddressBook(), which will shift the currentStatePointer once to the left, pointing it to the previous address book state, and restores the address book to that state.

currentStatePointer is at index 0, pointing to the initial AddressBook state, then there are no previous AddressBook states to restore. The undo command uses Model#canUndoAddressBook() to check if this is the case. If so, it will return an error to the user rather
than attempting to perform the undo.
The following sequence diagram shows how an undo operation goes through the Logic component:

UndoCommand should end at the destroy marker (X) but due to a limitation of PlantUML, the lifeline reaches the end of diagram.
Similarly, how an undo operation goes through the Model component is shown below:

The redo command does the opposite — it calls Model#redoAddressBook(), which shifts the currentStatePointer once to the right, pointing to the previously undone state, and restores the address book to that state.
currentStatePointer is at index addressBookStateList.size() - 1, pointing to the latest address book state, then there are no undone AddressBook states to restore. The redo command uses Model#canRedoAddressBook() to check if this is the case. If so, it will return an error to the user rather than attempting to perform the redo.
Step 5. The user then decides to execute the command list. Commands that do not modify the address book, such as list, will usually not call Model#commitAddressBook(), Model#undoAddressBook() or Model#redoAddressBook(). Thus, the addressBookStateList remains unchanged.

Step 6. The user executes clear, which calls Model#commitAddressBook(). Since the currentStatePointer is not pointing at the end of the addressBookStateList, all address book states after the currentStatePointer will be purged. Reason: It no longer makes sense to redo the add n/David … command. This is the behavior that most modern desktop applications follow.

The following activity diagram summarizes what happens when a user executes a new command:

Design considerations:
Aspect: How undo & redo executes:
-
Alternative 1 (current choice): Saves the entire address book.
- Pros: Easy to implement.
- Cons: May have performance issues in terms of memory usage.
-
Alternative 2: Individual command knows how to undo/redo by
itself.
- Pros: Will use less memory (e.g. for
delete, just save the person being deleted). - Cons: We must ensure that the implementation of each individual command are correct.
- Pros: Will use less memory (e.g. for
{more aspects and alternatives to be added}
[Proposed] Data archiving
{Explain here how the data archiving feature will be implemented}
Documentation, logging, testing, configuration, dev-ops
Appendix: Requirements
Product scope
Target user profile:
-
Role: University-level academic educator teaching one or more undergraduate courses each semester
-
Class size: Manages assessment records for classes ranging from dozens to a few hundred students
-
Core tasks: Regularly updates grades after assignments, tests, and other assessments
-
Work setup: Works primarily alone on a personal computer
-
Responsibility: Maintains accurate, up-to-date grade records throughout the semester
-
Pain points: Manual bookkeeping and repeated calculations are time-consuming and reduce time for teaching/student engagement
-
Needs/values: Efficiency, clarity, and reduced administrative overhead
-
Tech comfort: Comfortable using simple command-based tools if they speed up work and improve reliability
Value proposition: GradeBookPlus helps educators manage and interpret student assessment results by consolidating grades across assignments and tests into a single system, reducing manual record-keeping and enabling clearer insight into overall class performance and academic trends.
User stories
Priorities: High (must have) - * * *, Medium (nice to have) - * *, Low (unlikely to have) - *
| Priority | As a … | I want to … | So that I can… |
|---|---|---|---|
* * * |
potential user exploring the app | see the app populated with sample data | easily see how the app will look like when it is in use. |
* * * |
first time user | see the available features | understand how the application works. |
* * |
new user | to test the available features | see an example of how the application works. |
* * * |
new user | start with a clean table | not have extra unnecessary data |
* * * |
new user | create a new course in the system | manage assessment records for each course separately |
* * * |
new user | add a list of students to a course using a single command | quickly initialize the class roster |
* * * |
new user | edit student records | keep my class list accurate throughout the semester |
* * * |
beginner user | remove student records | keep my class list accurate when students drop the course |
* * * |
user who teaches multiple courses | switch between courses | view and update the correct class records quickly |
* * * |
user | add an assessment component | organize grades by assignments/tests/exams |
* * * |
user | edit an assessment component | reflect changes in assessment structure |
* * * |
user | delete an assessment component | remove assessments that are no longer relevant |
* * * |
user | record a student’s score for an assessment | keep track of student performance |
* * * |
user | update a student’s score | correct mistakes or reflect regrading |
* * * |
user | view a student’s scores | understand how they performed across assessments |
* * * |
user | view the overall grade for a student | quickly see their standing |
* * * |
user | list all students and their overall grades | review the class performance at a glance |
* * |
user | search for a student by name or ID | locate records quickly in a large cohort |
* * |
user | filter students by performance band | identify students who need attention or who excel |
* * |
user | sort students by name or overall grade | navigate the records more efficiently |
* * |
user | compute weighted totals automatically | save time and reduce calculation errors |
* * |
user | set weightages for assessment components | ensure overall grades are computed correctly |
* * |
user | see grade breakdown for a student | explain how an overall grade was derived |
* * |
user | export grade data to CSV | submit results or back up data |
* * |
user | import data from CSV | reduce manual entry when setting up or migrating records |
* * |
user | undo the last action | recover from accidental edits |
* * |
user | view usage instructions | refer to instructions when I forget how to use the app |
* * |
user | get clear error messages for invalid commands | fix mistakes quickly without guessing |
* * |
user | see confirmation before deleting important data | avoid accidental loss of records |
* * |
user | save data automatically | not lose progress if the app closes unexpectedly |
Use cases
(For all use cases below, the System is GradeBookPlus and the Actor is the user, unless specified otherwise)
Use Case: Add a student
The following activity diagram summarizes what happens when a user executes the addstudent command:

MSS
- User requests to add a student to the list, including the course code (required), student ID (required), name (required) and email (optional) in the command.
-
GradeBookPlus adds the student.
Use case ends.
Extensions
- 2a. User inputs invalid course code.
-
2a1. GradeBookPlus shows an error message.
Use case ends.
-
- 3a. User inputs invalid student ID.
-
3a1. GradeBookPlus shows an error message.
Use case ends.
-
Use case: Delete a student
MSS
- User requests to delete a specific student in the list, including the student’s name and course code in the command.
-
GradeBookPlus deletes the student
Use case ends.
Extensions
- 2a. The specified student cannot be found.
-
2a1. GradeBookPlus shows an error message
Use case ends.
-
-
3a. The given course code is invalid.
-
3a1. GradeBookPlus shows an error message.
Use case ends.
-
Use case: Add a course
MSS
- User requests to add a course, including its course code
- GradeBookPlus adds the new course
Use case: Add a course assessment
MSS
- User requests to add an assessment to an existing course, including the course code and the assessment name in the command command.
- GradeBookPlus adds an assessment to the selected course.
Extensions
- 2a. Specified course cannot be found.
-
2a1. GradeBookPlus shows an error message.
Use case ends.
-
Use case: Add a student’s grade
MSS
- User requests to add score to a student in a course, including the student ID, course code, assessment name, and score in the command.
- GradeBookPlus adds the score to the specified student.
Extensions
- 2a. Student not found.
-
2a1. GradeBookPlus shows an error message.
Use case ends.
-
- 3a. Course not found.
-
3a1. GradeBookPlus shows an error message.
Use case ends.
-
- 4a. Assessment not found.
-
4a1. GradeBookPlus shows an error message.
Use case ends.
-
Use case: Remove a student’s grade
MSS
- User requests to remove score from an assessment in a course for a student, including the student ID, course code and assessment name in the command.
- GradeBookPlus removes the score in the assessment tied to the student in the course
Extensions
- 2a. Student not found.
-
2a1. GradeBookPlus shows an error message.
Use case ends.
-
- 3a. Course not found.
-
3a1. GradeBookPlus shows an error message.
Use case ends.
-
- 4a. Assessment not found.
-
4a1. GradeBookPlus shows an error message.
Use case ends.
-
- 5a. Score not found (assessment has no score to begin with).
-
5a1. GradeBookPlus shows an error message.
Use case ends.
-
{More to be added}
Non-Functional Requirements
-
Portability: Should work on any mainstream OS as long as it has Java 17 or higher installed.
-
Performance: Should be able to hold up to 1000 students per course (with associated grades) without a noticeable sluggishness in performance for typical usage (e.g., listing all students/grades, adding/removing entries).
-
Usability: A user with above‑average typing speed for regular English text (i.e., not code, not system admin commands) should be able to accomplish most of the tasks faster using commands than a mouse.
-
Reliability: Data should persist across application restarts without loss, even after crashes or unexpected closures.
-
Usability (CLI): Command responses should appear within 2 seconds for typical operations on 1000‑student datasets.
-
Usability (Error Messages): All error messages should be specific, actionable, and indicate exactly what went wrong and how to fix it (e.g., “Invalid course code. Example: c/CS2103T”).
-
Scalability: Should support up to 20 courses simultaneously without performance degradation.
-
Maintainability: Codebase should follow SOLID principles and have test coverage >80% for core logic (student/grade CRUD).
-
Usability (Input Validation): All commands should validate parameters before processing and reject invalid inputs immediately with clear feedback.
-
Accessibility: Command syntax should be intuitive and consistent across features (e.g., all CRUD ops use c/COURSE_CODE id/STUDENT_ID prefix pattern).
Glossary
- Assessment component: A graded item within a course (e.g., Assignment 1, Midterm, Final) that contributes to the overall grade.
- Weightage: The percentage contribution of an assessment component to the overall grade (e.g., Midterm = 30%).
- Course: A module/class identified by a course code (e.g., CS2103T) that contains students and assessment components.
- Course code: A unique identifier for a course (e.g., CS2103T, CS2040S).
- Student ID: A unique identifier for a student within the institution (format defined by the app).
- Roster: The list of students enrolled in a course.
- Grade record: A student’s stored scores across assessment components for a specific course.
- Overall grade: The computed weighted total for a student in a course based on scores and weightages.
- Performance band: A category/range used to group students by overall grade (e.g., A: ≥85, B: 70–84).
- Import: Loading course/student/grade data from an external file (e.g., CSV) into GradeBookPlus.
- Export: Saving course/student/grade data from GradeBookPlus into an external file (e.g., CSV).
-
Mainstream OS: Windows, macOS, Linux.
Appendix: Instructions for manual testing
Given below are instructions to test the app manually.
Launch and shutdown
- Initial launch
-
Download the jar file and copy into an empty folder
-
Double-click the jar file Expected: Shows the GUI with a set of sample contacts. The window size may not be optimum.
-
- Saving window preferences
-
Resize the window to an optimum size. Move the window to a different location. Close the window.
-
Re-launch the app by double-clicking the jar file.
Expected: The most recent window size and location is retained.
-
- { more test cases … }
Deleting a person
- Deleting a person while all persons are being shown
-
Prerequisites: List all persons using the
listcommand. Multiple persons in the list. -
Test case:
delete 1
Expected: First contact is deleted from the list. Details of the deleted contact shown in the status message. Timestamp in the status bar is updated. -
Test case:
delete 0
Expected: No person is deleted. Error details shown in the status message. Status bar remains the same. -
Other incorrect delete commands to try:
delete,delete x,...(where x is larger than the list size)
Expected: Similar to previous.
-
- { more test cases … }
Saving data
- Dealing with missing/corrupted data files
- {explain how to simulate a missing/corrupted file, and the expected behavior}
- { more test cases … }